I'm Anagha M Anil Kumar.

Hey! I am Anagha. A Computer Science MSc. student at Simon Fraser University. I am puruing my thesis in Computer Architecture and Hardware Acceleration. During my free time, I love solving puzzles , listening to and singing Carnatic Music. I am a sports enthusiast, having represented my school team in Soccer. I am actively looking for internships related to computer architecture, database management or network engineer roles.

"Don't limit your challenges, challenge your limits."

Resume

Current Work

Status : Ongoing

metal

Research Assistant

Systems Networking and Architecture Lab

Sep 2021 - Present

My research area is developing acceleration frameworks for multi-level indexed data structures. Submitted my paper paper to the 50th International Symposium on Computer Architecture. Currently working on introducing insertion and synchronization within my DSA for indexed data structures.

Amazon

Teaching Assistant

CMPT 295 - Introduction to Computer Systems.

Apr 2022 - Present

I am currently the Teaching Assistant for the course CMPT 295 - Introduction to Computer Systems. I teach the Lab component of the course in C++. I teach topics including RISC-V, Venus, bit manipulation, caching protocols and Assembly programming.

My Projects

Here are some projects I have worked on recently.

linklinkMETAL

Caching Multi-Level Indexed Data Structures in DSA's

Concepts Used: Vectorization, Hardware Acceleration, Gem5, Gem5-SALAM, Caching Protocols, Meta-Patterns, C++

Status: Paper submitted to ISCA 2023

linklinkMarvinEye

A multimodal, flexible and robust computer vision framework for autonomy in a constrained environment.

Concepts Used: Computer Vision, Polynomial Regression, GPU Acceleration, GPS independent

Status: Paper accepted in the IIT'20

linklinkSoLoMoBro

A Fault Tolerant, plug and play Mobile Ad-hoc network that distributes tasks in task level parallelism.

Concepts Used: MANET, Fault Tolerance, Device Heterogentiy, Load Balancing, TCP/IP, Cluster Computing, Multi Platform, Scalable

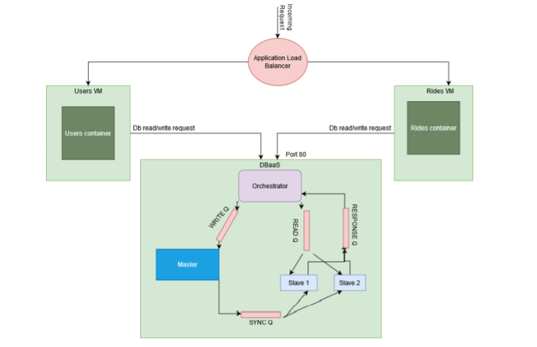
linklinkRideShare

A fault tolerant, Highly Available database as a service for a Ride Sharing Application

Concepts Used: AWS EC2, Fault Tolerance, Message Broker, Load Balancing, High Availability, Docker Container, Master-Slaves, Load based Auto-Scale, Cluster Coordination

linklink 360 ° Pedestrian Safety Model

A traffic density based traffic controller and pedestrian safety model

Concepts Used: Arduino Uno, Embedded C, Sensors, Actuators

Status: To be displayed at the college exhibition - Prakalpa

linklinkLibment

A multi-pupose and multi-view Library Management System

Concepts Used: MySQL, PostgreSQL, JavaScript, PHP, HTML, CSS

Status: Being used by the neighbourhood Library

linklinkToy Compiler

A mini compiler for Java in C

Concepts Used: CFG,AST, CO, ICG, ARM, Yacc, Lex, Python

Competitions

Awards over the years

Bosch

ODAM

ODAM- Onboard Detection and Autonomous Maneuvering

International Conference on Small Satellites Feb 2019

Designed a method to solve the problem of Nano Satellites colliding with Space Debris by using LiDARs to detect and process the Object hurtling towards the satellite. We built a prototype which constituted 2 LiDARs interfaced to the Arduino. A single LiDAR was rotated in a semi-sphere manner, using servo motors. 2 LiDARs were placed opposite each other and covered a full sphere around the satellite model, detecting the Space Debris and determining the course of action based on the heading of the debris after first determining it as debris and not another satellite. I authored the abstract and represented PES University, presenting this project at the International Conference on Small Satellites 2019 at DRDO, Hyderabad, India and winning the 3rd place for the poster presentation with a cash prize of Rs. 10,000.

Amazon

Intel Contest

Object Detection in Twilight Conditions Feb 2020 - Jun 2020

Implemented a Capsule Network to solve the problem as it is a better fit for the problem compared to CNNs or Fater R-CNNs. Used the FLIR (infrared) dataset. The competition lasted over a period of 5 months, constituting various stages and judging criteria, judged by employees of Intel.

Awards

Distinction Award Scholarship
Aug-Dec 2018, Jan-May 2019, Aug-Dec 2019

PES University

Excellence in Computer Science
Jan 2017

Bethany Junior College

Spark Space Settlement Design First Place
Jul 2016

Bishop Cottons in association with ISRO

Entrepreneurship

Jul 2019 - Oct 2019
GDC I-NCUBATE Mentorship from

IIT-Madras in association with IISc

Jul 2019 - Aug 2019
Boeing BUILD- Reached Regionals

Boeing in association with IISc

Nov 2017
Winner of Endeavour

Entrepreneurship Cell in association with PES University

ISRO- Indian Space Research Organisation
IISc- Indian Institute of Science

Experiences

In a diverse set of organisations

Amazon

Amazon

Quality Assurance Intern
Ship with Amazon Department
Jan 2021 - Jul 2021

Involved in several global projects. I conducted software testing of customer and shipper facing interfaces of amazon to ensure the best customer experience. I worked with internal tools, Selenium and Postman in all my projects. I went on to contribute to multiple projects as I showed consistent performance and commendable work in all my previous projects. My projects included Recipient Experience portal (REX) (Customer facing portal) for Italy Launch, Rex for US Relaunch, REX Photo of Delivery related Notifications, Multi Channel Fulfillment REX Integration Project. Proposal Manager (Shipper facing portal) for Blue Anvil Phase 2, Regression for UK, Italy, and Claims Cost for both UK and Italy projects. Direct Fulfillment Replan Relaunchinvolved testing different ship methods for the replan flow in an end to end manner. Shipper Performance Dashboard for metrics of delivery performance, shipped on time, shipping claims, amount due and undeliverable returns for shippers . I was highly commended for my contributions in the projects.

Amazon

CAPS-PSRL

Research Project Mentor Jun 2020 - Aug 2020

The MarvinEye project was carried out in association with the Centre for Advanced Parallel Systems - Parallel Systems Research Lab (CAPS-PSRL) lab at PES University. I was made a Research Project Mentor in the Summer of Systems 2020, to a group of 4 students, where I guided students on research in computer vision and GPU acceleration.

SEG

SEG Automotive

Project Intern Jul 2020 - Nov 2020

I solely worked on the pilot project regarding the introduction of security in the UDS protocol while accessing the Electronic Control Unit (ECU) onboard automobile components. The UDS protocol is primarily used to access the dedicated servers onboard ECUs and read/write/ reprogram the ECUs. I first worked with the DaVinci Configurator to configure the Security Access then coded the security algorithm into the company's codebase using C. The algorithm entailed hex number verification with random number seeds and individual byte manipulation. After integrating this with the company code base, I worked on writing a CAN Access Programming Langauge CAPL script using CANOE and UDE to emulate the tester, and tested my code. I integrated this code into the simulation environment. My work is currently being utilised by the company.

Amazon

Amazon

ACMS Apr 2020 - Jun 2020

Designed and Developed an Best Before Notification android Application in tandem with Amazon. Acted as the provisional Technical Lead, leading a group of 4 other students in implementing the application, using Java and Firebase. The user inputs items whose best before date they want to be notified of- eg. Medicines, Documents, Library Subscription, Food items. My team intends to carry this project forward this winter and integrate Machine Learning for Image Classification, automating database entry on the user's part. Adding high impetus to high-quality work and good work ethics, I earned my final semester internship at Amazon.

Amazon

Equinox- The Space Club

Project Head for HalbEx
Domain Head for Navigation and Autonomy
Head of Media and Curation
Feb 2020- Aug 2021

Equinox is a student body club. My technical prowess led me to head projects in this 500+ member club that spreads across 2 PES Campuses. I head the HalbEx Project at Equinox, currently leading a team of 9 students and working in association with the IIA (Indian Institute of Astrophysics). I also lead the Navigation and Autonomy Domain in the Rover Project at Equinox where we work on creating sleek and efficient solutions to rover navigation. Through my highly dependable and well-acclaimed work, I was given the Administration position of Head of Media and Curation at Equinox. I currently hold all 3 positions.

Bosch

BOSCH RBEI

Project Intern Jun 2019 - Jul 2019

I worked on an auto report generator, for the Toyota OEM, interfaced with the LABCAR - CAN utilizing environment, using VBA Scripting. I completed the work-intensive task in a very short duration. This led to further projects for OEMs including Honda, Isuzu, Nissan, Suzuki. I completed all of these and then worked additionally on optimizing and automating the execution of a High Level Language Translator from Perl to English and vice-versa, using Python. This is being used in BOSCH till date. I was highly commended for my work by the department head.